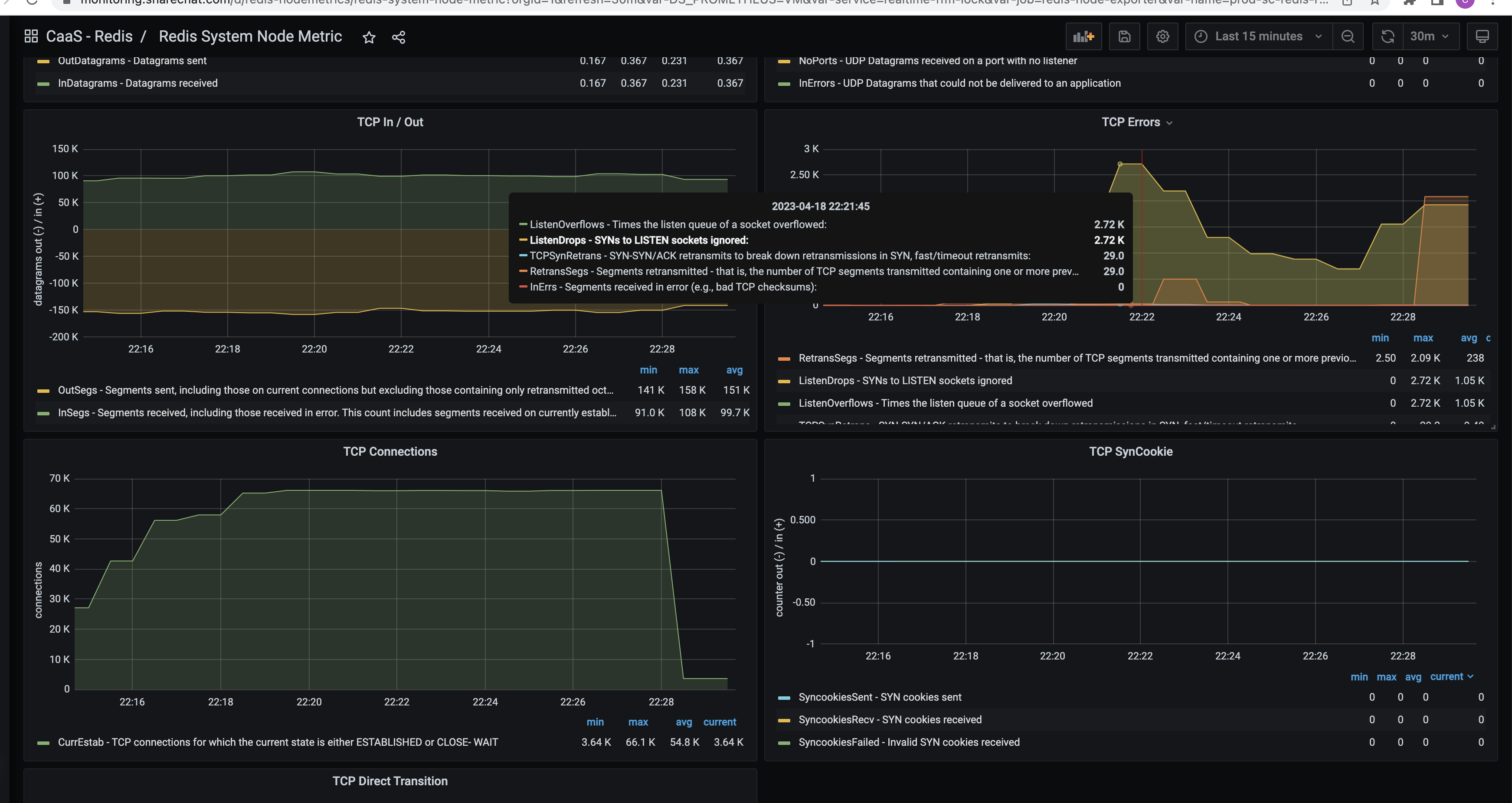
Redis Server version 7.0.8 is giving lot of listen queue of socket overflooded error.

Issue: we have three master and 3 slave setups, there are lot of TCP errors on only single node while the others are working fine, which lead to timeout errors because the cluster is not accepting new connections. Please let us know how to solve this.

These things are not coming with Redis 6.2.7

Redis Redis Server version 7.0.8 is giving lot of listen queue of socket overflooded error.

Comment From: uvletter

gstack the problematic node? Also you can tcpdump to see if the node respond with ACK to SYN.